您好,欢迎来到内蒙古股权交易中心 注册
内蒙古自治区科学技术厅关于公示2022年度重点研发和成果转化计划拟立项目的通知
时间:2022-04-18

内蒙古自治区科学技术厅

关于公示2022年度重点研发和成果

转化计划拟立项目的通知


  根据《内蒙古自治区科技厅关于发布2022年自治区重点研发和成果转化计划(科技支撑黄河流域生态保护和高质量发展)项目申报指南的通知》(内科发规字〔2021〕14号)、《内蒙古自自治区科技厅关于发布2022年自治区重点研发和成果转化计划(科技支撑东北振兴)项目申报指南的通知》(内科发规字〔2021〕15号),《内蒙古自自治区科技厅关于发布2022年自治区重点研发和成果转化计划(科技支撑乡村振兴)项目申报指南的通知》(内科发规字〔2021〕16号)《内蒙古自治区科技计划项目管理办法》(内科发〔2022〕4号),现将2022年度自治区重点研发和成果转化计划拟立项目承担单位予以公示,公示时间为4月17日至4月22日。有异议者,请于公示期内提交书面材料,逾期不予受理。个人提交的材料请署明真实姓名和联系方式,单位提交的材料请加盖所在单位公章,不受理匿名材料。

  我厅郑重声明:自治区科技厅工作人员从未向项目申报、承担单位布置与正常管理工作无关的任何工作,从未要求项目申报、承担单位提供与正常管理工作无关的任何服务,如推销各种产品、书籍,甚至以各种理由索要钱款等。请各地科技部门增强防范意识,严防上当受骗,并及时提醒相关工作人员和有关企业提高警惕,遇到有关情况请及时与我厅联系核实,情节严重者请及时向当地公安部门报案,予以追查。

  联系电话:战略规划处? 0471-6328708

  政策法规与监督处 0471-6328712

  机关纪委? 0471-6328717

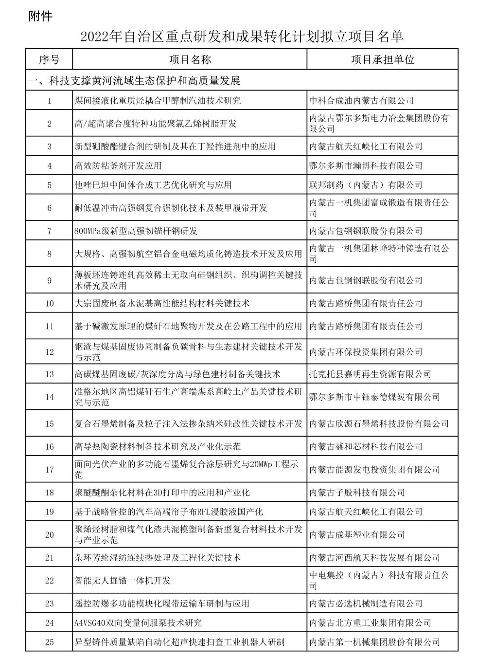
  附件:2022年自治区重点研发和成果转化计划拟立项项目名单

  内蒙古自治区科学技术厅

  2022年4月17日

图片
图片
图片
图片
图片
图片
图片
图片
图片
(来源:内蒙古自治区科技厅)